The New Scramble for Africa, Is the West Turning Into China?, Pity the Poor Armenians, Worst US Bridges Getting Fixed?, Happy Nations and Heavy Metal Music
Every weekend (almost) I share five articles/essays/reports with you. I select these over the course of the week because they are either insightful, informative, interesting, important, or a combination of the above.
When it comes to the politics of the “Green Energy Transition”, there is a more noticeable earnestness among politicians on this side of the Atlantic Ocean, especially when compared to those on Capitol Hill in the USA. Green parties have long been part of the legislative systems in Western Europe, and have burrowed deep within its chambers, just like they have managed to do so in Brussels as well.
There is no need to repeat the disaster that green policies have wrought upon Germany as we have covered that many times before on this Substack. Personally, I am all for so-called “green energy”, provided that the strategy is one that centres around the development of the technology in the long-term, and not as some sort of short-to-medium term political point scoring, or even worse, as a corruption scheme via crony capitalism.
One of the major themes of this Substack is idealism crashing head first into reality. The War in Ukraine and the rush toward sanctioning Russian oil and gas has left Europe scrambling about for alternative sources of energy. Middle Eastern energy giants have locked themselves into long-term contracts with customers to the east, rejecting the short-term or ‘spot price’ approach preferred to its geographical west (Europe). With green energy unable to fill in the gap created by the poorly thought out sanctions regime against Moscow, and with the 'green transition’ being slowed down, Europe is turning to its southern neighbour, Africa.
Africa was not all that long ago Europe’s political backyard. Colonized and partitioned by a handful of European kingdoms and states, the continent was under the firm control of its neighbours to the north. This control began to erode by the middle of the last century, with a flurry of independence movements taking root and succeeding to set up their own states during the Cold War era. For the most part, the promises made to Africans in their quest for political independence have failed to bear fruit, as much of the continent became held hostage to corrupt regimes that lined their pockets via sweetheart deals with western business interests.
Today’s Africa is not only rich and oil and gas, but also contains huge deposits of lithium, platinum, cobalt, and other resources that are vital to how our economies are now run, especially when it comes to technology. It is precisely this wealth that has spurred on the start of a “New Scramble for Africa”, but one in which Europeans have to contend with not just the Americans, but also Turkey, and most of all, China:
Moscow is sending Wagner mercenaries to, among other countries, Mali, where they are propping up the junta, to the dismay of former colonial power France. The European Union and the United States have launched a charm offensive on the continent to avoid losing more countries to Russia and China.
Raw materials from Africa – oil and gas, but also lithium and cobalt – are becoming increasingly important. Heads of state and companies from around the world are lining up in countries like Senegal, Congo and Namibia. China, Turkey and now Europe are trying to build up influence in Africa through infrastructure projects. Some are speaking of a new "scramble for Africa" – a reference to the colonial conquests in the 19th and 20th centuries and the bloc politics of the Cold War.
France’s standing on the African continent has taken the most significant beating in recent years, with the Russians moving in to fill the vacuum. In many ways, this has been an own goal, thanks to western academia’s focus on “decolonization”, which has made a complex story very black and white; the west as “evil colonists”, and Africans as “exploited indigenous”. Russia and China, both without a history of colonization on the continent, have managed to take advantage of this intellectual and historical argument for their own benefit.
But one thing is different now, as the leaders' peace mission in Russia and Ukraine show – the African countries are now self-confident. They can choose their partners and are doing so. It matters who makes the best offer: Russia, China, the U.S., the EU – in many cases, it's less a question of ideology than of cost-benefit calculations.
Even more to the advantage of both Russia and China, their interests in Africa do not come attached with all sorts of “human rights” demands like those that emanate from the USA and Europe. These two countries are engaged in a strictly transactional set of relationships with African partners. The cost of doing business with them is therefore perceived by African leaders as not just much lower overall, but also more respectful of their cultures.
The race is on!
Africa is full of raw materials that the rest of the world depends on – lithium, cobalt but also gold and diamonds. The world' largest deposit of platinum is also on the continent. Ever since the revival of nuclear energy in many places, uranium is once again in demand, and eyes are turning especially to Namibia and Niger, which are home to large deposits. In short, the global north's industrial growth wouldn't be possible without Africa.
Colonial powers ruthlessly exploited the continent's resources and shipped them to Europe. After the countries' independence, this carried on: Countries from the north profited, leaving behind poverty and environmental damage, as well as a frequently corrupt elite. By contrast, China, which is increasingly investing in mines in Africa, and Russia, which exploits the raw materials in countries like the Central African Republic, are comparatively new to the game.
Risk-adverse West:
The Australians found large amounts of lithium-rich rock in Manono in 2018. Because it's expensive to mine the metal, they teamed up with another company, in which the Chinese battery giant CATL has a stake. For $240 million, the Chinese were promised a 24-percent stake in the Dathcom joint lithium venture. "We would have loved to have worked with European or American companies, but unfortunately, they're afraid of investing in countries like Congo," says AVZ head Ferguson.
Long-term concessions require long-term stable governance; something that Africa is not well-known for. The Chinese are happy to take the risk:
Europe and the U.S. are afraid of losing influence in Africa. But nobody wants to invest large amounts of money in an unstable country. According to experts, most of Congo's raw materials exports go to China. "Chinese President Xi Jinping has issued the directive: Go out and get what you can. And now we're experiencing exactly that," says Ferguson.
Fossil-fuel boom:
A fossil-fuel boom has broken out in many African countries. In Uganda, the French company Total wants to extract oil in a nature preserve together with a Chinese state company. There are plans for a pipeline that can transport the oil through the Tanzanian Serengeti to the Indian Ocean. In the Democratic Republic of Congo, oil fields are being auctioned off to the highest bidders. Drilling is also taking place off the southern coast of Namibia, where several platforms are already installed in the water, even though the country is presenting itself as a trailblazer in the green energy revolution. Countries are taking what they can.
Many projects are still in the early stages, but hopes on the continent are high, as is the interest of oil and gas corporations from industrialized nations. In 2021, the African countries altogether produced 260 billion cubic meters of gas. According to the Forum of Gas Exporting Countries, that volume is expected to rise to as much as 585 billion cubic meters by 2050.
This excerpt is very interesting:
German Chancellor Olaf Scholz was in Senegal last May. The visit was remarkable. The chancellor said that it makes sense to "intensively pursue" a partnership for gas extraction. Berlin is under pressure to find alternatives to Russian natural gas, and the West African nation is potentially prepared to help fill the void.
Senegal President Macky Sall and his cabinet currently have their pick of European partners: France, Portugal, Poland, Italy – all are currently vying for his country's natural gas, even though it's not even ready for production.
This despite the fact that, as recently as last year, European governments called for a shift to renewable energies on the African continent. Sall was always against it, anyway. At the UN General Assembly, Senegal's president said: "The continent that is contributing the least to pollution and is the furthest behind in industrialization should extract its natural resources." After all, he said, Europe had done this decades ago, and now, despite their past warnings, the Europeans want to immediately extract Senegalese gas. Necessity, it turns out, is preventing the transition to green energy.
“Necessity, it turns out, is preventing the transition to green energy.”
We’ll end this segment with a chart that says it all:
The gain is the understanding that you will receive after reading it (slowly and carefully), and then thinking about it for a few days, and finally returning to it again.
I do not have much to add in terms of commentary to his tour de force, as not only have you read some of these arguments from myself here in the past in various forms, but because he has also said everything that needs to be said. Considering that it is very, very long, there will be nits to pick for this Substack’s nitpickers.
Meanwhile, I’ll just excerpt some excellent bits for your reading pleasure:
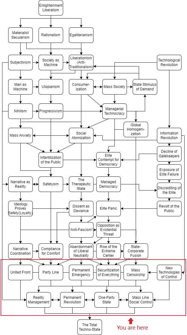
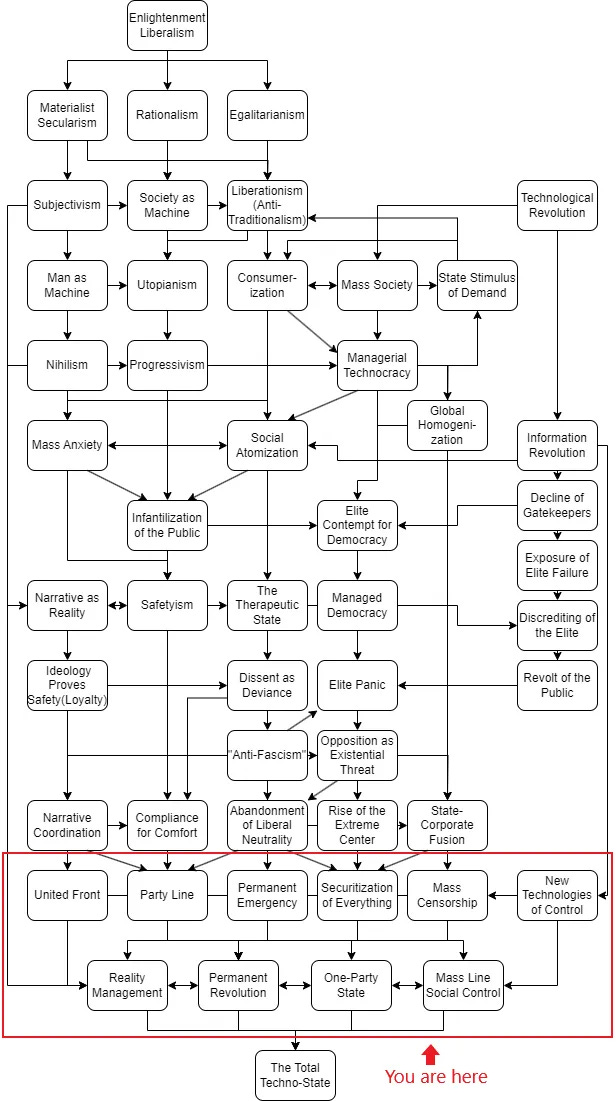
This elite obsession with control is accelerated by a belief in “scientific management,” or the ability to understand, organize, and run all the complex systems of society like a machine, through scientific principles and technologies. The expert knowledge of how to do so is considered the unique and proprietary possession of the elite vanguard. Ideologically, this elite is deeply materialist, and openly hostile to organized religion, which inhibits and resists state control. They view human beings themselves as machines to be programmed, and, believing the common man to be an unpredictable creature too stupid, irrational, and violent to rule himself, they endeavor to steadily condition and replace him with a better model through engineering, whether social or biological. Complex systems of surveillance, propaganda, and coercion are implemented to help firmly nudge (or shove) the common man into line. Communities and cultural traditions that resist this project are dismantled. Harmfully contrary ideas are systematically censored, lest they lead to dangerous exposure. Governing power has been steadily elevated, centralized, and distributed to a technocratic bureaucracy unconstrained by any accountability to the public.
All of this is justified by a utopian ideological dialectic of historical progress and inevitability. Those more in tune with the tide of history (i.e. elite interests) are held to be morally and intellectually superior, as a class, to backwards reactionary elements. Only certain views are stamped “scientific” and “correct,” although these may change on a political whim. An economism that values only the easily quantifiable reigns as the only moral lodestar, and frictionless efficiency is held up as highest common good; the individual is encouraged to fulfill his assigned role as a docile consumer and cog in the regime’s machine, not that of a self-governing citizen. The state regularly acts to stimulate and manage consumer demand, and to strategically regulate and guide industrial production, and the corporate sector has largely fused itself with the state. Cronyism is rampant.
The relentless political messaging and ideological narrative has come to suffuse every sphere of life, and dissent is policed. Culture is largely stagnant. Uprooted, corralled, and hounded, the people are atomized, and social trust is very low. Reality itself often feels obscured and uncertain. Demoralized, some gratefully accept any security offered by the state as a blessing. At the same time, many citizens automatically assume everything the regime says is a lie. Officialdom in general is a Kafkaesque tragi-comedy of the absurd, something only to be stoically endured by normal people. Yet year by year the pressure to conform only continues to be ratcheted higher…
Which country does this describe? If you can’t quite tell, well, that’s the point. For many citizens of the West, the systems of governance under which we live increasingly feel uncomfortably similar to what appears offer in the People’s Republic of China.
There are limits to this similarity, of course: the Chinese Communist Party is a brutal regime that has in the past killed tens of millions of its own people and still rules over them with an iron fist. To say that the United States or any other Western country is identical in nature to China would be ridiculous.
Lyons states that saying that America and China are the same would a ridiculous claim, clarifying his argument thusly:
The reality is more complicated, but no less unsettling: both China and the West, in their own ways and at their own pace, but for the same reasons, are converging from different directions on the same point – the same not-yet-fully-realized system of totalizing techno-administrative governance. Though they remain different, theirs is no longer a difference of kind, only of degree. China is just already a bit further down the path towards the same future.
But how should we describe this form of government that has already begun to wrap its tentacles around the world today, including here in the United States? Many of us recognize by now that whatever it is we now live under, it sure isn’t “liberal democracy.” So what is it?
If you choose to read this essay (you should read it), you will get a crash course in modern political philosophy, especially regarding the “Managerial State”. I am certain that many of you are already familiar with Burnham’s concept.
You will also engage with elitism and its issues with popular democracy, and much, much more.
Lyons shares with us a handy graphic that shows where we are at this moment: on the cusp of the “Total Techno-State”:
The world’s oldest Christian people has been reduced to a landlocked rump state, surrounded on three sides by historically antagonistic (one being genocidal) countries, in a very, very dangerous neighbourhood. Forced by circumstance into a de facto alliance with Russia and Iran despite having a very large western diaspora, their erstwhile allies did not manage to come to their aid when the Armenian enclave of Nagorno-Karabakh in Azerbaijan was almost entirely re-occupied/liberated by Azeri forces in their short and victorious war over Armenia in late 2020.
Not that the Armenians have clean hands themselves (no one in the Caucasus does). They have in the past engaged in tit-for-tat pogroms against the Azeris, though nowhere on the scale that was committed against them by the Ottomans beginning in 1915, or by the Azeris in the 1990s.
At the same time, they are a small nation, one that for almost 900 years was ruled by others. Armenians used to exist in communities all over Eastern Anatolia and beyond, but they have been largely pushed back into today’s Republic of Armenia, and the Armenian-majority region of Nagorno-Karabakh in Azerbaijan. Like all small nations, they are a victim of events much larger than themselves:
Before November 2020 it was not obvious that Armenia was on the brink of a major defeat. The Armenians themselves didn’t see it coming. By 1994, after six years of fighting, Armenian forces were in charge of the entirety of Nagorno-Karabakh, as well as an extensive buffer region—until November 2020 some one-seventh of Azerbaijan’s internationally recognized territory was under the control of the Armenian-backed breakaway republic. Armenia began its modern existence as an independent state with a military victory over a richer, more powerful, and more populous opponent.
Nagorno-Karabakh had been made part of the Azerbaijan Soviet Socialist Republic in 1921 in an early flourish of Soviet ethnic engineering. The Soviet of People’s Deputies for the then-75% Armenian region requested to join the Armenian Soviet Socialist Republic in early 1988, while an independence referendum boycotted by the region’s Azeris passed in late 1991. Under the principles of self-determination, a key pillar of international order after the imperial collapse that brought on World War I, the people of Nagorno-Karabakh should have been empowered to choose their own political arrangement. But Armenia and Azerbaijan became independent states in 1991. Using the integrity of incumbent borders as a guide—the new lodestone of international justice after the nightmare of aggression and occupation that characterized World War II—the Nagorno-Karabakh Armenians and their allies in Yerevan were invaders, occupiers, and insurrectionists who had dismembered another country’s territory. Atrocities on both sides of the conflict, including ethnic cleansing, darkened all subsequent attempts to negotiate a solution.
More “obstacles”:
Other obstacles to peace reached even further into the past. The Azeris are a Muslim Turkic people who have their own complex and often tragic history with their Christian Armenian neighbors, including rounds of killings and counter-killings in the late 1910s. The Azeris, who the Soviets marginalized over their historic closeness with the anti-communist and NATO-allied Turks, see Nagorno-Karabakh as part of their own ethnic patrimony. Still, it was never unreasonable for the Armenian majority of Nagorno-Karabakh to have wanted to live under a government other than Azerbaijan’s without having to uproot themselves. Expecting Armenians to submit to the rule of a nationalistic and undemocratic Azeri government “is the equivalent of asking 100,000 Israelis to live under Hamas,” claimed Yerevan political analyst Eric Hacopian.
After the mid-90s, compromise could not be found without promises of independence or broad autonomy for the area’s Armenians, a demand the Azeris were never willing to accept. Baku’s intransigence makes a certain hard-nosed sense, especially in light of the military victory of 2020, which now ensures that Azerbaijan won’t need to concede on much of anything. Nagorno-Karabakh is a de jure part of Azerbaijan, something that, according to the post-World War II rules, can only change with Baku’s consent.
There will be no Kosovo-like “solution” for the Armenians of Nagorno-Karabakh for the simple reason that they are on the “wrong” side when it comes to the international competition between the US-led Bloc and the revisionist powers such as Russia and China.
Overconfidence:
Armenia had its own rigid theory of the conflict, a product of lazy, wishful thinking and overconfidence. Armenia believed it could hold Nagorno-Karabakh and dictate terms once Azerbaijan inevitably deemed it impossible to take the territory by force. It is unsurprising that this strategy failed. Keeping Nagorno-Karabakh would have required dramatic rearmament and military modernization, the creation of new alliances beyond supposedly ironclad security guarantees from Russia, and the economic and social development of the territories themselves.
None of these things happened. The Armenian army remained a poorly equipped force led by a corrupt and incompetent officer corps, wielding aging Soviet weaponry and an outdated, Russian-inspired emphasis on armor and stationary artillery. Armenia remained diplomatically isolated because of its alliances with Iran and Russia, who became two of the world’s leading anti-Western revisionist powers over the course of the 21st century. Efforts to restore relations with Turkey, a close Azeri ally which had closed its border with Armenia in protest of its policies in Nagorno-Karabakh, made little progress. Because Yerevan expected Armenian forces to hold Nagorno-Karabakh indefinitely, and because it thought its closeness with Russia would deter any large Azeri attack, it showed little urgency in figuring out how and whether some of the disputed territory could be traded away.
At every possible opportunity I asked Armenian experts, officials, business figures, and intellectuals how the victory of 1994 had been squandered by 2020, when Azerbaijan seized two-thirds of the region, killing nearly 4,000 Armenian soldiers, depopulating the captured areas of Armenians, and encircling the remaining population centers. The answers were almost identical: Graft, arrogance, and mindless reverence for a military in decline had blinded the country to how weak it was becoming. “One thing we learned on November 9, 2020 is that corruption kills,” Hacopian explained, naming the date of the ceasefire that ended the last war. A reform government, elected after anti-corruption protests in 2018, had neither the time nor the competence to bolster Armenian defenses before Azerbaijan mounted its attack.
Senior officials recalled, often with barely concealed bitterness, the widely-shared and badly mistaken belief that the Artsakh status quo could be maintained for a century. “The goal was lost because we were absolutely overwhelmed with our overconfidence,” said Mnatsakanyan. Armenia wrongly believed that its alliance with Russia and the presence of 3,500 Russian soldiers on its territory would be enough to stave off disaster. Meanwhile Baku transformed its military and armed itself with newer, cheaper and smarter Israeli systems. Armenian military planners believed that a future war over Nagorno-Karabakh would be won and lost on the ground, meaning the country never invested in any serious aerial capability. Israeli drones were one of the decisive factors in the Azeri victory in 2020.
There are some in Armenia’s capital of Yerevan urging a turn to the West and away from Moscow in order to rescue what can be salvaged. The problem is that the Azeris and especially the Turks have far more to offer the West than does Armenia. The Turks are a key member of NATO, after all.
Smart Azeris:
An even more decisive factor was the military expertise, manpower, and political cover that Azerbaijan’s NATO-member allies in Ankara gave them. Azerbaijan’s attack stalled for the first four days of the war; after that, extensive evidence indicates that Turkish special forces, and perhaps even Turkish command-and-control, aided the rapid Azeri advance through a difficult and thickly forested alpine warzone. Armenian leaders are correct when they say that their country is freer, more dynamic, more democratic, and richer per-capita than the oil dictatorship to their east. But the despots in Baku still played their hand exceptionally well in the three decades since their initial defeat. The Azeris found a committed security guarantor in Turkey, and a close alliance with Baku became part of a larger Turkish strategy of countering Russian influence in the Caucuses. Reccip Tayyip Erdogan’s pan-Turkism dovetailed with Azeri strategic objectives—there is widespread perception in Yerevan that the 2020 war would not have happened without the Turkish strongman’s permission. “Russia says they are our brothers,” one veteran political figure in Yerevan told me. “Fuck off: Brotherhood is Turkey and Azerbaijan. That’s brotherhood.”
But Azerbaijan didn’t depend on a single regional power as its patron. The country became a crucial transhipment zone for Russian oil and gas, splitting Moscow’s loyalties in the region and in the conflict itself. Baku used its proximity to both Russia and Iran, and its resource wealth, to integrate itself into the broader western security architecture, becoming a purchaser of U.S. weapons and Israel’s chief oil supplier.
Baku’s soft power moves, and its efforts to advertise itself as an emerging global player, were no less impressive. The country hosted the 2012 edition of Eurovision along with an annual Formula 1 Grand Prix and late-stage matches of the 2021 European soccer championship. Mehriban Aliyeva, wife of Ilham Aliyev, served as a UNESCO Goodwill Ambassador in the mid-2000s, at the exact time the Azerbaijani military destroyed thousands of ancient cross-stones in the Nakhchivan exclave, an area which had been over 10% Armenian in 1940.
A lesson?
Believing in a peace process, in foreign alliances, and maybe even in the military and diplomatic assistance of the Republic of Armenia might have been a fatal error, Ghazaryan acknowledged. “Our home was destroyed the moment we switched from self-defense to putting our hopes in others.”
Sometimes you’re dealt a shitty hand at the table. You still gotta play though.
It’s pretty much a unanimous opinion that infrastructure in the USA is crumbling. In fact, it’s usually one of the first points raised by those who argue that the USA is itself collapsing.
The USA has over 600,000 bridges that carry at least 8,000 cars across them on a daily basis. Those are huge numbers. The average traffic across a bridge in the USA today is 8400 cars, up from 5400 back in 1992. That’s a huge increase. The USA also built twice as many bridges in the 1960s than it did in the 2010s. When it comes to bridges, the infrastructure is indeed getting older.
There is one ray of light, though. The worst bridges are getting fixed:
To start, the number of bridges in the US is slowly increasing over time. Since 2010 the US has added slightly over 1000 bridges a year on net.
More traffic, older bridges:
Even though we're building more bridges, traffic volume is increasing faster: bridges are carrying more and more traffic over time. The average daily traffic of US bridges has risen from 5400 cars a day in 1992 to more than 8400 cars a day in 2023, an increase of more than 50%.
Bridges are also getting older. In 1992, the average bridge was about 36 years old. Today, it's almost 46 years old. Between 2000 and 2020, the number of bridges more than 80 years old more than doubled, from just under 26,000 to more than 56,000.
The number of really bad bridges is in decline:
However, if we take a more granular look at the ratings, the picture changes somewhat. If we restrict ourselves to the bridges in the worst condition, we see that their numbers have steadily declined: there are fewer terrible bridges than ever. In every category (deck, superstructure, and substructure), the number of bridges rating less than 5 (ie: “poor” or worse) has declined steadily over time, falling by roughly 20% since 1992.
And the steepest declines have come from the worst-rated bridges. Between 1992 and 2023, the number of bridges with a condition rating less than 3 ("critical condition" or worse) has declined by more than 70%:
OTOH, high quality bridges are also in decline:
The reason that average quality has declined even as the worst bridges get repaired, replaced or removed is that we also have fewer high quality bridges. The number of bridges rated 7 or above ("good, very good, or excellent") has declined by more than 30% since 1992.
In other words, US bridges have gotten more average over time. Excellent bridges are accumulating wear and tear and becoming “fair," while heavily decayed or damaged ones are getting repaired or replaced. This strikes me as basically the correct way to allocate highway resources. A bridge in "fair" condition doesn't work any less well than one in excellent condition, so it makes sense to focus resources on the bridges that are the most heavily damaged.
I’d like to hear from some of the civil engineers here on this subject.
We end this weekend’s Substack with a look as to why Scandinavia, regularly scored as the location of the happiest countries in the world, loves Heavy Metal so much. I’m not a fan of the genre, but I do respect it:
But there is another, lesser-known statistic concerning Nordic countries, one that initially appears to contradict the first: their fondness of heavy metal music. A 2016 survey by the Czech linguist and mathematician Jakub Marian found that, while the United States only had around 72 metal bands for every million citizens, Sweden had more than 428. Finland came out on top with a grand total of 630. Iceland and Norway, which had 341 and 299 per million citizens, respectively, still ranked well above the 69 bands of the United Kingdom, heavy metal’s historic birthplace.
It’s hard to say why heavy metal is so popular in Scandinavia, not in the least because this clean, content, and prosperous corner of the globe has so little in common with the place where the genre is believed to have found its voice: the dirty, overworked factory floors of post-war Birmingham. Over the years, anthropologists and music historians have proposed many theories, the most convincing of which are discussed below.
The origins of Scandinavian metal
Nordic or Scandinavian metal is more melodic than its American and British counterparts. First emerging in the 1980s, it can be divided into sub-genres specific to each country. Swedish death metal, epitomized by bands like Meshuggah (known for songs like Bleed and New Millenium Cyanide Christ), is loud and boisterous. Its deep and growling vocals stand in sharp contrast to its high-pitched and more lyrical neighbor: Norwegian black metal, which is represented by bands like Mayhem (Falsified and Hated) and Emperor (I am the Black Wizards). Similar comparisons can be made between Finland, Denmark, and Iceland.
Meshuggah performing in Australia. (Credit: Leposava / Wikipedia)
Some argue that heavy metal has become popular among Scandinavians because it allows them to process feelings they cannot easily express in public. Nordic societies are notoriously introverted, valuing conformity over diversity, and preferring silence over meaningless small talk. In Sweden, this disposition is actually referred to as dödprat, or “dead talk.” People are expected to solve their problems without burdening others, and genuine friendship — while extremely cherished — is also extremely difficult to earn. In a country where being loud and boisterous is generally seen as rude and annoying, the freedom to scream at a concert without fear of judgment may be a powerful release.
Thank you once again for checking out my Substack. Hit the like button and use the share button to share this across social media. Leave a comment below if the mood strikes you. And don’t forget to subscribe if you haven’t done so already.
I wanted to post this one this past Friday, but I ran out of time. I was with my parents and extended family up in the village over the weekend, and had zero time in front of my laptop. Apologies.
Hit the like button at the top of this page to like this entry. Share it using the share and/or re-stack buttons. Leave a comment if the mood strikes you to do so.
I wanted to post this one this past Friday, but I ran out of time. I was with my parents and extended family up in the village over the weekend, and had zero time in front of my laptop. Apologies.
Hit the like button at the top of this page to like this entry. Share it using the share and/or re-stack buttons. Leave a comment if the mood strikes you to do so.
You'll hear "China is just 10 years ahead of the west" all the time in relation to technocratic governance. Appears true!
Reminds me of a very interesting/frightening article about some Ukrainian state app where you can
-file a birth certificate
-register a business
-report dissidents
-report russian troops
All from one app. It's backed by USAID and I believe a lot of the development is from Silicon Valley.
Feels like a test bed for US/Europe